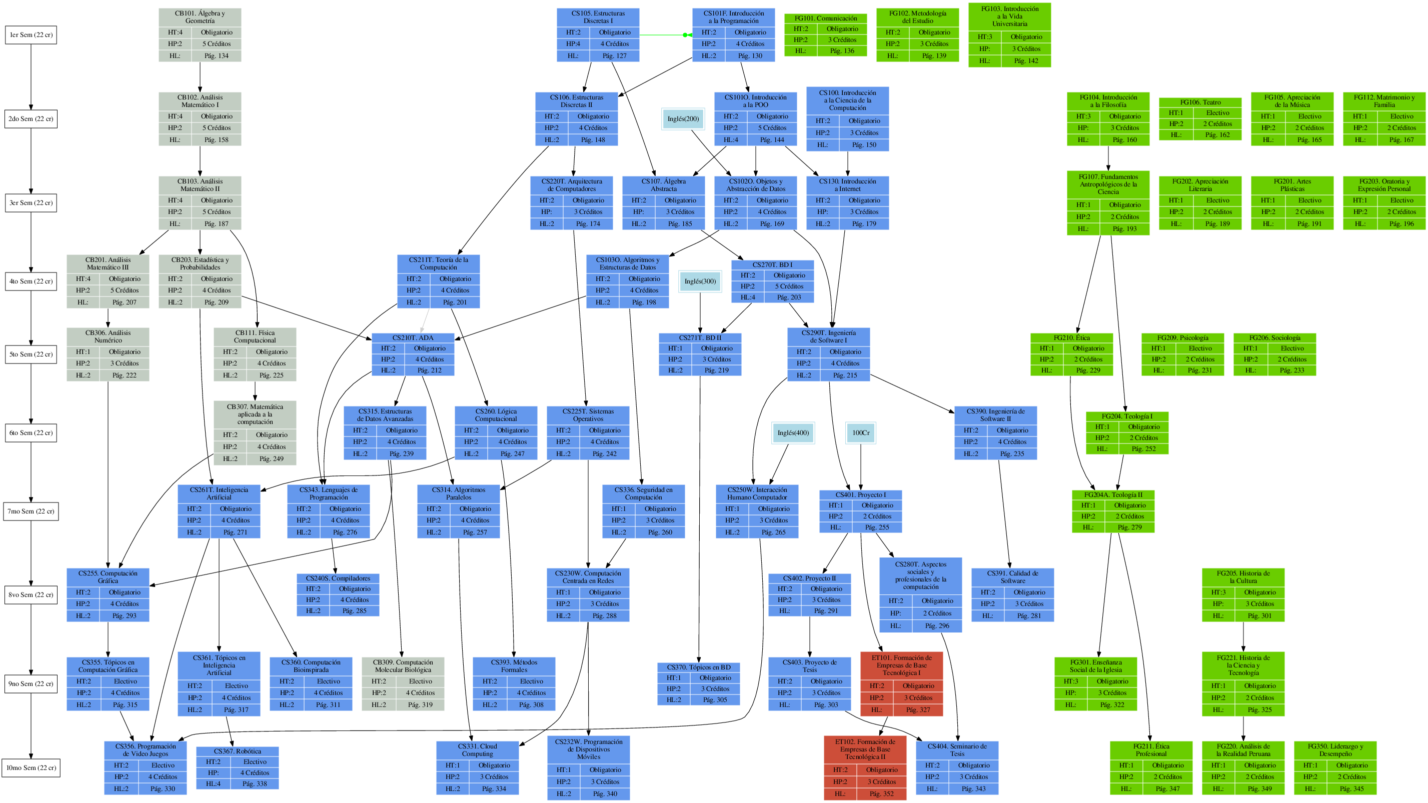
3.5 Visión gráfica de la Malla curricular
Este documento también puede ser analizado desde el punto de vista de los prerequisitos de forma gráfica.
Figure 3.5:
Malla curricular Escuela Profesional de Ciencia de la Computación
 |
Generado por Ernesto Cuadros-Vargas , Sociedad Peruana de Computación-Peru, Universidad Católica San Pablo, Arequipa-Peru
basado en el modelo de la Computing Curricula de IEEE-CS/ACM